Scienties Publication Progress
Scienties is a multidisciplinary, peer-reviewed journal that redefines scientific publishing through a circular economy model: submissions are free, authors are rewarded, and reader support sustains high-quality, ethical, and socially responsible research for the global community.
Publication Frequency
Scienties maintains a continuous trimestrial publication schedule, with four issues released each year. This regularity reflects our ongoing commitment to excellence, innovation, and the dissemination of scientific knowledge.
Peer Review Policy
To ensure editorial integrity and foster trust within the academic and medical communities, Scienties adopts a single-blind peer review system. In this model, the reviewers are aware of the authors identities, but the authors do not know who the reviewers are. This approach supports critical evaluation while preserving reviewer anonymity and upholding high standards of scientific rigor.
Manuscripts must be original, unpublished, and not under review elsewhere. They should be written in a clear, concise, and direct style.
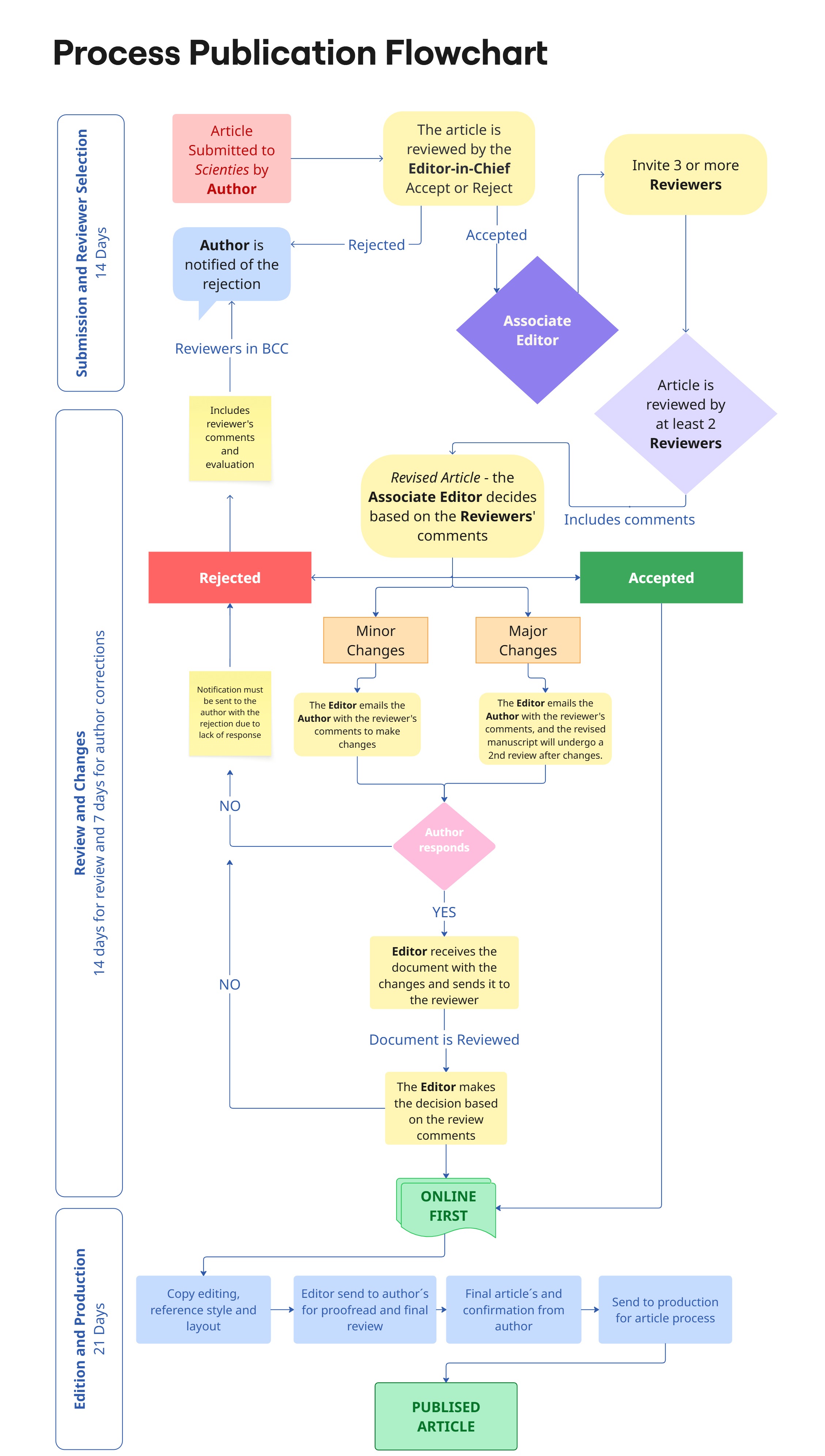
Review Process Overview
- Initial Editorial Screening
All submitted manuscripts are first checked by the editorial team to make sure they match the journal’s focus, follow the formatting rules, and meet ethical standards (ICMJE and COPE). If not, they may be rejected before peer review.
- Peer Review Assignment
If the manuscript passes the initial check the authors are informed. Then, the manuscript is sent to at least two independent reviewers, who evaluate its originality, methods, relevance, ethics, and clarity. They give feedback and a recommendation (accept, revise, or reject) within 4 weeks.
- Editorial Decision
Within 15 days, the editor reviews the reports and decides to accept the manuscript, request minor or major revisions, or reject it. Authors receive this decision along with anonymous reviewer comments. If revisions are needed, authors must respond clearly and fully to all feedback.
- Author Revisions
Authors have 30 days to submit a revised manuscript. They must include a version showing all changes (e.g., in a different color) and a document explaining how each reviewer or editor comment was addressed. The revised file must be uploaded using the same submission ID.
- Second Editorial Decision
The Editor-in-Chief has 15 days to decide if the revised manuscript will be accepted, rejected, or sent for another round of external review. If reviewed again, the reviewers have 2 weeks to give their feedback.
- Final Evaluation
Based on the reviewers feedback, the Editor-in-Chief will either accept the final version, reject it, or ask for more revisions. If more changes are needed, authors have 1 month to resubmit, and the new version may be reviewed again if the Editor decides so.
- Final Review and Publication
Accepted manuscripts undergo final checks for language, formatting, and technical accuracy. Once finalized, articles are published electronically and assigned a Digital Object Identifier (DOI) for citation and indexing.


